基线分析

  • 基线分析(Baseline),其用于比较研究各组在干预前(基线)的人口学与临床特征,判断各组是否平衡;为后续因果推断或调整分析提供依据。基线分析通常用于随机对照试验(RCT)、队列研究、分组干预前描述性比较。

基线分析案例

  • 1、背景

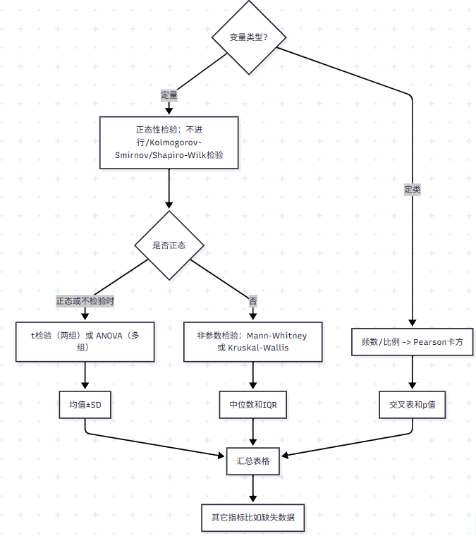
    SPSSAU中进行基线分析时,其判断的逻辑如下图:

    • 如果研究者放入定量数据Y,默认情况下其会进行参数检验,首先自动判断X的组别个数,如果是2组那么就自动进行t 检验,如果大于两组则使用ANOVA检验;

    • 如果研究者设置正态性检验类型,比如选择KS检验或者SW检验,那么SPSSAU会自动结合KS检验或者SW检验的结果(以p 值是否大于0.05作为是否正态的界定标准)选择参数检验或者非参数检验;

    • 当KS/SW检验时其p 值>0.05意味着该项具有正态性,此时结合判断X的组别个数,如果是2组那么就自动进行t 检验,如果大于两组则使用ANOVA检验;

    • 当KS/SW检验时其p 值<=0.05时则认为该项不具有正态性,那么此时则为非参数检验,此时结合判断X的组别个数,如果是2组那么就自动进行Mann-Whitney检验,如果大于两组则使用Kruskal-Wallis检验;

    • 如果研究者放入定类数据Y,默认SPSSAU均进行Pearson卡方检验。

  • 2、操作

    分别放入X,定量项或者定类框分别放入Y,正态性检验类型上,默认为不检验正态性,即针对定量数据直接使用参数检验;如果选中KS检验/SW检验,SPSSAU会自动结合KS或SW检验并且以p 值是否大于0.05作为正态性判断标准,如果p 值>0.05则正态,此时使用参数检验,反之p 值<=0.05则不正态,此时使用非参数检验。

    参数检验包括两种,分别是t 检验和ANOVA方差,当X的组别为两个时则为t 检验,大于两组时则为ANOVA方差松。非参数检验也包括两种,分别是Mann-Whitney检验和Kruskal-Wallis检验,该2个检验分别适用于X组别为两个或者多个时。

    针对定类数据,SPSSAU默认使用Pearson卡方检验。

  • 3、SPSSAU输出结果

    SPSSAU共输出1个表格即基线分析汇总表格,类似如下:

    针对定量数据,SPSSAU提供Mean ± SD,Min ~ Max和Median(IQR)共三项数据,一般情况下如果数据满足正态时,更多关注于平均值和标准差,如果数据不满足正态时,更多关注中位数和IQR值;针对定类数据,默认提供选项个数和占比。

    与此同时,SPSSAU默认提供缺失数据信息。

    如上图所示:SPSSAU提供定量或定类时的统计检验类型,以及其统计量和p 值等信息。研究者可结合实际情况选择仅展示部分信息等,如图示操作:

    基线分析研究X与Y的差异关系,X是定类数据,Y是定量或者定类数据;

    如果Y是定量数据并且不进行正态性检验时,SPSSAU默认进行参数检验即X为两个组别时使用t 检验,X大于两个组别时使用ANOVA方差分析;

    如果Y是定量数据并且选择参数要求正态性检验时(分别是KS检验或者SW检验来检验正态性),此时SPSSAU首先结合KS或SW检验判断是否满足正态性(以p 值为0.05作为标准),p 值大于0.05则意味着正态此时使用对应的参数检验,反之则使用非参数检验(比如Mann-Whitney或者Kruskal-Wallis检验);

    正态性检验类型时,一般情况下大样本(样本>=50时)使用KS检验较多,样本小于50时使用SW检验较多,当然也可不判断正态性全部使用参数检验,具体以研究者需要为准;

    如果Y是定类数据,SPSSAU默认使用Pearson卡方统计量,如果需要其它统计量,可使用SPSSAU的医学研究模块中卡方检验方法。

  • 4、剖析

    涉及以下几个关键点,分别如下:

    • SPSSAU进行基线分析时,针对定量数据,暂未考虑方差齐事项,仅关注正态性检验来判断检验类型。针对定类数据,SPSSAU默认是提供Pearson卡方检验。

    • 针对定量数据,如果研究者关注正态性,一般情况下大样本(样本>=50时)使用KS检验较多,样本小于50时使用SW检验较多,当然也可不判断正态性全部使用参数检验,具体以研究者需要为准。此处由研究者自行决定,默认情况下SPSSAU均进行参数检验。